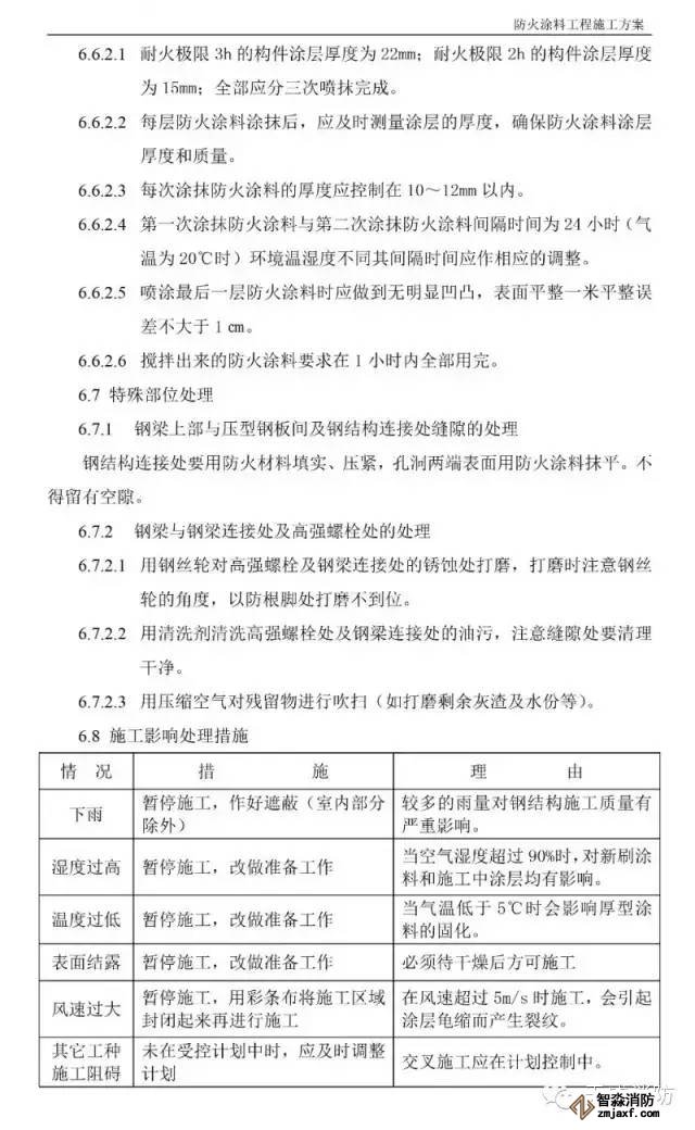
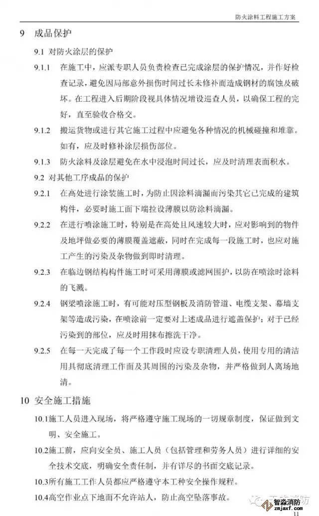
防火涂料施工方案(值得收藏)
防火涂料施工方案(值得收藏)












智淼君安(江蘇)消防工程技術有限公司http://m.yemaihua.cn/
海灣消防公司主營:海灣消防報警系統銷售,消防設備安裝,海灣氣體滅火、海灣電氣火災、消防水噴淋系統施工安裝,售后維修,海灣消防網站:http://m.yemaihua.cn/;海灣消防服務熱線:4006-598-119本文網址:http://m.yemaihua.cn/gongchenggaizao/9755.html
關鍵詞:防火涂料施工方案(值得收藏)












智淼君安(江蘇)消防工程技術有限公司http://m.yemaihua.cn/海灣消防公司主營:海灣消防報警系統銷售,消防設備安裝,海灣氣體滅火、海灣電氣火災、消防水噴淋系統施工安裝,售后維修,海灣消防網站:http://m.yemaihua.cn/;海灣消防服務熱線:4006-598-119
本頁關鍵詞:防火涂料施工方案(值得收藏)
上一篇:手把手教你消防調試、運行和驗收交付! 下一篇:火災自動報警系統——布線施工要求
技術資料更多 >>


蘇公網安備32058102002147號