海灣七氟丙烷氣體滅火系統操作培訓說明書
海灣七氟丙烷氣體滅火系統操作培訓說明書
一、七氟丙烷氣體滅火系統簡介及組成
七氟丙烷(HFC-227ea)是一種無色無味,可低壓液化貯存的以化學滅火方式為主的氣體滅火劑,其毒性比鹵代烷滅火劑更小,對臭氧層的耗損潛能值為零,具有不導電,無二次污染,滅火效能高對電器.電子設備無腐蝕及污損的特點,特別適用于有人員工作的場所,如計算機房、電訊中心、圖書館、配電房等重要場所的保護。
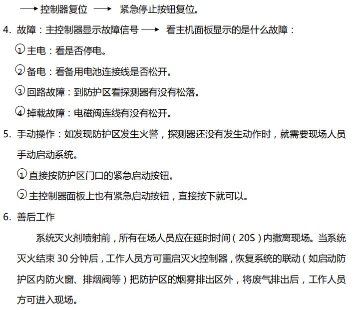
七氟丙烷(HFC-227ea)滅火系統按類別可分成:有管網七氟丙烷滅火系統和無管網柜式七氟丙烷滅火裝置。有管網七氟丙烷滅火系統由七氟丙烷貯存瓶、容器閥、氮氣瓶組、電磁驅動裝置、選擇閥、單向閥、集流管、連接管、信號反饋裝置、噴頭等部件組成。需要設置專用的氣瓶間。
無管網柜式七氟丙烷滅火裝置由七氟丙烷貯存瓶、容器閥、電磁驅動裝置、連接管、信號反饋裝置、噴頭等部件組成。不需要設置專用的氣瓶間。
本系統在保護區內設置有氣體滅火控制器、煙感、溫感、聲光報警、警鈴、放氣指示燈、緊急啟動按鈕。當有火情時,煙感、溫感同時探測到火災信號反饋到氣體滅火控制器,警鈴和聲光器報警,保護區內人員開始疏散,系統延遲 20 秒后,滅火控制器啟動七氟丙烷滅火裝置,開始向保護區噴放滅火劑,同時保護區門口的放氣指示燈點亮,警告人員不得入內。如在火情時,報警系統出現故障,可通過保護區門口的緊急起停按鈕,手動按下進行人工放氣。如出現誤報警狀態,也可通過該按鈕,停止向保護區放氣。
二、七氟丙烷氣體滅火系統工作前提條件:
電磁驅動裝置上裝有插銷,是為了防止在運輸、安裝、調試過程中碰撞、震動使閘門誤動作。在現場安裝完畢,投入使用前必須抽出安全插銷,否則閥門將打不開。
三、海灣七氟丙烷氣體滅火系統有三種控制方式:
1.自動控制方式:控制器上控制方式選擇開關,置于“自動”位置時,滅火裝置處于自動控制狀態。當只有一種探測器發出火災信號時,控制器即發出異常聲光信號,通知有異常情況發生,而并不啟動滅火裝置;當兩種探測器同時發出火災信號時,探測器會發出火災聲光報警,通知火災發生,請有關人員撤離現場,并向控制中心發出火災信號,控制器發出聯動指令,關閉風機、防火閥等聯動設備,經過 20 秒延時后,發出滅火指令,啟動電磁驅動裝置,釋放滅火劑實施滅火,門口放氣指示燈會顯示放氣勿入。
若因探測器誤動作發出火災聲光報警,在查看現場確定無火情后可按下手動控制盒內或控制器上的緊急停止按鈕,阻止控制器滅火指令的發出,不啟動滅火裝置,以免造成不必要的浪費和混亂。
2. 電氣手動控制方式:將控制器上的控制方式選擇開磁置于“手動”位置時,滅火裝置處于電氣手動控制狀態。在該控制方式下,當探測器發出火災信號時,控制器發出火災聲光報警,但并不啟動滅火裝置。工作人員可通過按下“緊急啟動”按鈕,啟動滅火裝置,實施滅火。保護區門口和控制主機面板上都有一個緊急啟動按鈕,如果確定某個保護區有火情后,可以在門口按緊急啟動按鈕,也可以在控制器面板上按緊急啟動按鈕進行放氣滅火。
3. 機械應急手動控制方式:
當控制系統失效時,通過機械應急手動啟動滅火裝置,實施滅火。
四、七氟丙烷(HFC-227)滅火系統工作流程圖

五、控制器操作與故障處理說明




六、七氟丙烷滅火系統的維護與保養
1. 必須建立相應的維護保養制度,并有專人負責進行經常性維護、檢查,以保持良好的工作狀態。
2. 每月巡檢探測器,手動報警按鈕和警鈴的外觀以及其工作狀況。
3. 每月巡檢氣體滅火控制器、顯示器的功能。
4. 每月應檢查裝置滅火劑儲存量。
4.1 當滅火劑儲瓶壓力表指示值在綠色示值區內,可認為滅火劑儲量正常;若發現滅火劑儲瓶壓力表指示值低于綠色示值區,檢查鋼瓶是否泄漏,若泄漏則及時與本公司聯系。
4.2 隨環境溫度的變化滅火劑儲瓶壓力會有相應變化,屬正常現象,只要滅火劑儲瓶壓力表指示值在綠色示值范圍內,則儲瓶壓力正常。
5. 充裝滅火劑應由專業人員進行。重新充裝時應與我公司聯系。
6. 每月應對裝置各部件進行檢查,若發現有故障現象,應及時維修,必要時可通知我公司來人維修。
注意事項:
電磁驅動裝置上裝有安全銷(保險銷))是為防止運輸、安裝、調試過程中因碰撞、震動等使閘刀誤動作而設。
頂部插銷:紅色按鈕蓋下的插銷,不能拔掉,以免誤噴,當系統無法電動(自動)啟動時,需要緊急手動操作時,才能拔掉插銷,按下即可啟動。
底部插銷:系統投入使用時,需拔出底部的安全銷(保險銷),否則啟動容器閥不能打開

智淼君安(江蘇)消防工程技術有限公司http://m.yemaihua.cn/
海灣消防公司主營:海灣消防報警系統銷售,消防設備安裝,海灣氣體滅火、海灣電氣火災、消防水噴淋系統施工安裝,售后維修,海灣消防網站:http://m.yemaihua.cn/;海灣消防服務熱線:4006-598-119
本頁關鍵詞:海灣七氟丙烷氣體滅火系統操作培訓說明書
上一篇:為什么柜式七氟丙烷氣體滅火裝置用戶很重視 下一篇:氣體滅火系統安裝常見問題
技術資料更多 >>


蘇公網安備32058102002147號